침엽수재는 씨가 겉으로 들어나 겉씨식물 중에서 구과식물(Conifers, 솔방울 달리는 나무), 은행나무(Ginkgo biloba), 암보렐라(Amborella trichopoda, 최초의 속씨식물)이 포함한다. 침엽수재는 일반적으로 수분의 이동과 지지기능을 함께 하는 양끝이 뾰족하게 막힌 가늘고 긴 파이프 형태의 헛물관(가도관, Trachieds)이 90% 이상으로 이루어졌다.
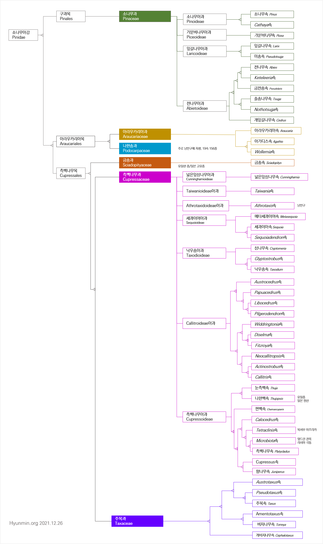
Christenhusz et al. (2011) 겉씨식물(gymnosperm, 나자식물문)의 분류체계에 의한 유전자분석 자료와 형태자료를 기반으로하여 나자식물을 4아강 8목 12과로 구분하였다.
| 구분 | 아강(Subclass) | 목(Order) | 과(Family) |
| - | 소철아강 Cycadidae | 소철목 Cycadales | 소철과(Cycadaceae) 플로리다소철과(Zamiaceae) |
| 침엽수재 | 은행나무아강 Ginkgoidae | 은행나무목 Ginkgoales | 은행나무과(Ginkgoaceae) |
| - | 마황아강 Gnetidae | 웰위치아 Welwitschiales | 웰위치아과(Welwitschiaceae) |
| Gnetales | 네타과(Gnetaceae) | ||
| Ephedrales | 마황과(Ephedraceae) | ||
| 침엽수재 | 구과식물강 Pinidae | 구과목 Pinales | 소나무과(Pinaceae) |
| 아라우카리아목 Araucariales | 남양삼나무과(Araucariaceae) 나한송과(Podocarpaceae) |
||
| 측백나무목 Cupressales | 금송과(Sciadopityaceae) 측백나무과(Cupressaceae) 주목과(Taxaceae) |

□ 구과목(소나무목, Pinales)
| 과 | 아과 | 속 | 아속 | 목재 해부학 특징 |
| 소나무과 Pinaceae 232종 |
소나무아과 (Pinoideae) |
소나무속 (Pinus屬) |
소나무아속(Pinus亞屬) | 수지구, 창상벽공, 거치상비후(●) |
| 잣나무아속(Strobus亞屬) | 수지구, 창상벽공, 거치상비후(X) | |||
| 가문비나무아과 (Piceoideae) |
가문비나무속 (Picea屬) |
수지구, 가문비형벽공(20-5), 방사가도관 벽공연이 각형이거나 거치상비후 존재 | ||
| 잎갈나무아과 (Laricoideae) |
잎갈나무속 (Larix屬) |
수지구, 가문비형/편백형벽공(2-5), 인덴쳐, | ||
| 미송속 (Pseudotsuga屬) |
수지구, 가문비형/편백형벽공, 나선비후 | |||
| 전나무아과 (Abietoideae) |
전나무속 (Abies屬) |
삼나무형벽공(2-4), 인덴쳐 | ||
| 솔송나무속 (Tshga屬) |
가문비형/편백형/삼나무형벽공(2-4), 축방향유세포(종말상), 방사가도관 존재 | |||
| 개잎갈나무속 (Cedrus屬) |
가문비형/편백형/삼나무형벽공(1-4), 축방향유세포(종말상) |

□ 남양삼나무목(아라우카리아과, Araucariales)
| 과 | 속 | 목재 해부학 특징 | 비고 |
| 남양삼나무과 (아라우카리아과, Araucariaceae) 3屬 |
아가디스속 (Agathis屬) |
남양삼나무형벽공, 가도관(교호상 유연벽공) | 22여종 |
| 아라우카리아속 (Araucaria屬) |
20여종 | ||
| 울레미속 (Wellemia屬) |
1종(1994년, 호주 시드니 인근에서 최초로 발견) |
□ 측백나무목(Cupressales)
| 과 | 속 | 목재 해부학 특징 | 비고 |
| 나한송과 (Podocarpaceae) 19屬, 156종 |
나한송속 (羅漢松, Podocarpus屬) |
| 과 | 속 | 목재 해부학 특징 | 비고 |
| 금송과 (Sciadopityaceae) 1屬, 1종 |
금송속 (金松, Sciadopitys屬) |
창상벽공, 방사가도관(X) | 1종(일본에서만 자생, 국내는 도입하여 식재) |
| 과 | 아과 | 속 | 목재 해부학 특징 | |
| 측백나무과 | 넓은잎삼나무아과 | 넓은잎삼나무속 Cunninghamia |
축방향유세포(접선상, 산재상), 가도관 유연벽공(주로 2열), 삼나무형벽공 | |
| 낙우송아과 Taxodioideae |
낙우송속 Taxodium |
삼나무형/편백형벽공, 가도관 유연벽공(2~3열), 축방향유세포, 염주상말단벽 | ||
| 삼나무속 Cryptomeria |
삼나무형벽공, 가도관 유연벽공(단열), 축방향유세포(접선상) | |||
| 세콰이어아과 Sequoiadeae |
세쿼이아속 Sequoia |
가도관 유연벽공(1~3열), 염주상말단벽, 삼나무형/편백형벽공 | ||
| 메타세쿼이어속 Metasequoia |
||||
| 자이언트세콰이어속 Sequoiadendron |
||||
| 측백나무아과 Cupressoideae |
눈측백속 Thuja |
삼나무형/편백형(3-4), 조재가도관 벽 얇고 만재가도관은 두꺼움 | ||
| 나한백속 Thujopsis |
편백형/삼나무형벽공(2), 축방향유세포, 염주상말단벽 | |||
| 편백속 Chamaecyparis |
편백형/삼나무형벽공(2-6), 축방향유세포(만재부), 인덴처 | |||
| 측백속 Platyladus |
편백형/삼나무형벽공(2-6), 축방향유세포(만재부), 인덴처 | |||
| 향나무속 Juniperus |
삼나무형/편백형(2-5), 조만재 가도관 벽후 차이 없음, 조재가도관 세포간극 |
| 과 | 속 | 목재 해부학 특징 | 비고 |
| 주목과 (Taxaceae) 6屬, 30종 |
주목속 (朱木, Taxus屬) |
||
| 개비자나무속 (Cephalotaxus屬) |
|||
| 비자나무속 (Torreya屬) |
□ 은행나무목(Ginkgoales)
| 과 | 속 | 목재 해부학 특징 | 비고 |
| 은행나무과 (Ginkgoaceae) 1屬, 1종 |
은행나무속 (Ginkgo屬) |


반응형
'목재식별학 > 침엽수 식별' 카테고리의 다른 글
| 소나무과(pinaceae) 계통 분류(4아과 11속) (0) | 2021.07.26 |
|---|